2022ÄêÖйú¼°¸÷µØÇøÉúÎïÖʹøÂ¯ÐÐÒµÏà¹ØÕþ²ß»ã×Ü
ƾ¾ÝÎÒ¹úµÄÉúÎïÖÊ×ÊÔ´Ìõ¼þ£¬ÀûÓÃÅ©ÁÖÊ£ÓàÎï×÷Ϊ¹øÂ¯È¼ÁÏʹÓÃÔò¾ßÓÐÇé¿öÓѺᢿÉÒÔÔÙÉúµÄÌØµã£¬Ñо¿¹¤Òµ¹øÂ¯ÉúÎïÖÊȼÉÕ¼¼Êõ£¬¿ª±¬·¢ÎïÖÊȼÁϹøÂ¯£¬¶Ô½ÚԼͨÀýÄÜÔ´¡¢ÓÅ»¯ÎÒ¹úÄÜÔ´½á¹¹£¬¼õÇáÇé¿öÎÛȾÓÐ×Å»ý¼«ÒâÒå¡£
¹ú¼Ò²ãÃæÏà¹ØÕþ²ß»ã×Ü
2021ÄêÎÒ¹úÕþ¸®Ðû²¼¡¶¹ØÓÚÒòµØÖÆÒË×öºÃ¿ÉÔÙÉúÄÜÔ´¹©Å¯ÊÂÇéµÄ֪ͨ¡·£¬ÆäÖÐÌáµ½ÒªÇóºÏÀíÉú³¤ÉúÎïÖÊÄܹ©Å¯£¬È·±£ÉúÎïÖʹøÂ¯´ï±êÅÅ·Å£¬ÃãÀøµÖ´ï³¬µÍÅÅ¡£×ÜÌåÀ´¿´£¬ÎÒ¹ú¶ÔÉúÎïÖʹøÂ¯¹¤Òµ³Ö´óÁ¦°ïÖú̬¶È¡£
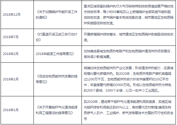
2018-2021Äê10ÔÂÉúÎïÖʹøÂ¯ÐÐÒµ¹ú¼ÒÏà¹ØÕþ²ß


¸÷Ê¡ÊÐÏà¹ØÕþ²ß»ã×Ü
ÎÒ¹ú´ó²¿·ÖÊ¡ÊÐÔÚ2020-2021Äê¼ä³ǫ̈ÁËÉúÎïÖʹøÂ¯Ïà¹ØÕþ²ß£¬Ö÷ҪƫÏòÒÔÃãÀøÉý¼¶ÉúÎïÖʹøÂ¯¼¼Êõ£¬ÍƹãÉúÎïÖʹøÂ¯µÄÓ¦ÓÃÒÔ¼°¶ÔÉúÎïÖʹøÂ¯ÎÛȾÅŷŵÄÖÎÀí¡£ÈýµãΪÖ÷¡£È磺¡¶Õã½Ê¡Éú̬Çé¿ö±£»¤“Ê®ËÄÎ唼ƻ®¡·ÒªÇóÉîÈË¿ªÕ¹¹øÂ¯×ÛºÏÕûÖΣ¬È«ÃæÌÔÌ35Õô¶Ö/СʱÒÔÏÂȼú¹øÂ¯£¬¼ÌÐø¿ªÕ¹È¼Æø¹øÂ¯µÍµª¸ïкͽ¨³ÉÇøÉúÎïÖʹøÂ¯³¬µÍÅŷŸïлòÌÔÌ¡£



ÉÏһƪ£º6¶ÖÉúÎïÖʹøÂ¯±¾Ì帨»úÐͺŹæ¸ñ±í
ÏÂһƪ£ºÈ«¹ú×î´óµ¥ÌåÉúÎïÖÊ RNG ÈȵçÁª²úÏîĿͶ²ú-ÄÌÅ£·à±ãºÍ½Õ¸Ñ×÷ΪÔÁÏ
Ïà¹Ø×ÊѶ
- ÉúÎïÖÊ¿ÅÁ£¹øÂ¯£º½ÚÄÜ»·±£ÐÂÇ÷ÊÆ
- Ö£ÖݹøÂ¯³§£º2*75t/hÉúÎïÖÊÁ÷»¯´²·¢µç¹øÂ¯ÔËÐÐÁ¼ºÃ
- Ö£¹øÀûÆ÷³öÇÊ£¡Ôö½øÉúÎïÖÊÄÜÇå½àȼÉÕÓë¶àÔªÀûÓÃ
- ÉúÎïÖÊÇå½àȡů´óÓпÉΪ¡ª¡ªÖ£¹øÉúÎïÖʹøÂ¯ÖúÁ¦±±·½¹©ÈÈ
- ÉúÎïÖʹøÂ¯È¼ÁÏÏûºÄÁ¿ÅÌËã_ÉúÎïÖÊ¿ÅÁ£¹øÂ¯Ã¿Ð¡Ê±ÏûºÄ¼¸¶àȼÁÏ
- È«¹ú×î´óµ¥ÌåÉúÎïÖÊ RNG ÈȵçÁª²úÏîĿͶ²ú-ÄÌÅ£·à±ãºÍ½Õ¸Ñ×÷ΪÔÁÏ
- 2022ÄêÖйú¼°¸÷µØÇøÉúÎïÖʹøÂ¯ÐÐÒµÏà¹ØÕþ²ß»ã×Ü
- 6¶ÖÉúÎïÖʹøÂ¯±¾Ì帨»úÐͺŹæ¸ñ±í
- Ö£ÖݹøÂ¯³§75T/H¸ßθßѹѻ·Áò»¯´²¹øÂ¯
- KT°åÉú²ú45¶ÖÉúÎïÖÊÕôÆû¹øÂ¯±¨¼ÛÔËÐÐÓöÈ







