2021ÄêÉúÎïÖʹøÂ¯ÏîÄ¿»·ÆÀÀà±ðÅж¨ÊÂÒËÉî¶È½â¶Á
2021Äê6Ô³õ£¬Ò»ÔòÉú̬Çé¿ö²¿¸øºÚÁú½Éú̬Çé¿öÌüµÄ¸´º¯(»·°ì»·ÆÀº¯¡²2021¡³264ºÅ)(Ïê¼û¸½¼þÒ»)ÒýÆðÒµÄÚÈËÊ¿¸ß¶È¹Ø×¢£¬ÕâÔò¸´º¯ÊÇ·ñÒâζ×ÅÉúÎïÖÊÇå½à¹©ÈÈ»·±£Õþ²ßÊÇ·ñÓбäÄØ?ÏÂÃæËæÖ£¹øÐ¡±àÀ´¿´Ò»ÏÂ!
Ê×ÏÈÎÒÃÇÏÈÀ´¿´Ò»Ï¹ØÓÚÉúÎïÖʹøÂ¯µÈÏîÄ¿»·ÆÀÀà±ðÅж¨ÊÂÒ˵Ľâ¶Á¡£

ÉúÎïÖʹøÂ¯µÈÏîÄ¿»·ÆÀÀà±ðÅж¨ÊÂÒ˵ĸ´º¯1

ÉúÎïÖʹøÂ¯µÈÏîÄ¿»·ÆÀÀà±ðÅж¨ÊÂÒ˵ĸ´º¯2
¸´º¯ÊǹØÓÚÉúÎïÖʹøÂ¯ÏîÄ¿»·ÆÀÀà±ðÅж¨ÊÂÒË¡£¸´º¯ÖÐÃ÷È·±íÊö£º¡¶½¨ÉèÏîÄ¿Çé¿öÓ°ÏìÆÀ¼Û·ÖÀàÖÎÀíÃû¼(2021Äê°æ)¡·µÄ“91 ÈÈÁ¦Éú²úºÍ¹©Ó¦¹¤³Ì(°üÀ¨½¨É赥λ×Ô½¨×ÔÓõĹ©Èȹ¤³Ì)”»®¶¨“ʹÓÃÆäËû¸ßÎÛȾȼÁϵĔÌåÀýÇé¿öÓ°Ï챨¸æ±í¡£¡¶¸ßÎÛȾȼÁÏĿ¼¡·°üÀ¨ÉúÎïÖʳÉÐÍȼÁÏ£¬¿¼Âǵ½ÉúÎïÖʷdzÉÐÍȼÁϵÄÎÛȾˮƽһ°ã¸ßÓÚ³ÉÐÍȼÁÏ£¬Ó¦Í¬ÑùÔöÇ¿Çé¿ö×¼ÈëÖÎÀí¡£ËùÒÔ£¬ÉúÎïÖʹøÂ¯µÄÇé¿öÓ°ÏìÆÀ¼ÛÀà±ðӦƾ¾Ý¡¶Ãû¼¡·µÄÒªÇóÌåÀýÇé¿öÓ°Ï챨¸æ±í¡£
ÄÇôÎÊÌâÀ´ÁË£¬ºÎν¸ßÎÛȾȼÁÏ?
Ôړ˫̼”Ä¿±êÅä¾°Ï£¬¸÷ÈËÒ»Ìáµ½¸ßÎÛȾȼÁÏ£¬²»ÓÉ×ÔÖ÷µØÁªÏ뵽ú̿¡¢Ê¯Ó͵ȸß̼»¯Ê¯ÄÜÔ´£¬ÉúÎïÖÊ×öΪ¿ÉÔÙÉúÄÜÔ´µ±ÖÐΨһµÄ“Áã̼”ȼÁÏ£¬ÔõôҲ±äΪ“¸ßÎÛȾ”ȼÁÏÁËÄØ?
Ϊ¸ÄÉÆ¶¼»á´óÆøÇé¿öÖÊÁ¿£¬Æ¾¾ÝÈ«¹úÈË´ó³£Î¯»á2015Äê8ÔÂ29ÈÕÐÞ¶©Í¨¹ýµÄ¡¶ÖлªÈËÃñ¹²ºÍ¹ú´óÆøÎÛȾ·ÀÖη¨¡·µÚÈýÊ®°ËÌõ»®¶¨£¬Çé¿ö±£»¤²¿(ÏÖÉú̬Çé¿ö²¿)ÓÚ2017Äê3ÔÂ27ÈÕÐû²¼ÁË¡¶¸ßÎÛȾȼÁÏĿ¼¡·(¹ú»·¹æ´óÆø[2017]2ºÅ£¬¼ò³Æ“Ŀ¼”£¬Ïê¼û¸½¼þ¶þ)¡£
¸½¼þ¶þ£º¸ßÎÛȾȼÁÏĿ¼

¸ßÎÛȾȼÁÏĿ¼ͼ1


¸ßÎÛȾȼÁÏĿ¼ͼ2
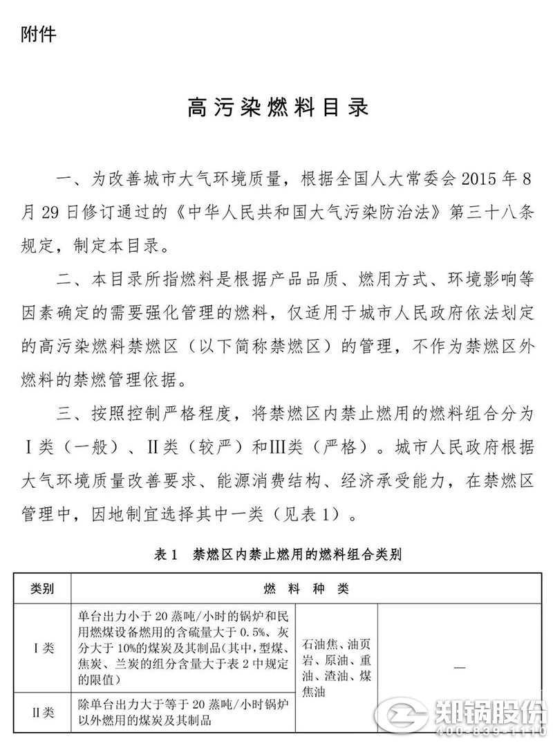
Ŀ¼ËùָȼÁÏÊÇÆ¾¾Ý²úÆ·Æ·ÖÊ¡¢È¼Ó÷½·¨¡¢Çé¿öÓ°ÏìµÈÒòËØÈ·¶¨µÄÐèҪǿ»¯ÖÎÀíµÄȼÁÏ¡£Ä¿Â¼»®¶¨µÄÊÇÉú²úºÍÉú»îʹÓõÄú̿¼°ÆäÖÆÆ·(°üÀ¨Ôú¡¢É¢Ãº¡¢Ãºí·Ê¯¡¢ÃºÄࡢˮú½¬¡¢ÐÍú¡¢½¹Ì¿¡¢À¼Ì¿µÈ)¡¢ÓÍÀàµÈͨÀýȼÁÏ¡£¹¤Òµ·ÅÆúÎïºÍÀ¬»ø¡¢Å©ÁÖÊ£ÓàÎï¡¢²ÍÒûҵʹÓõÄľ̿µÈ¸¨ÖúÐÔȼÁϾù²»ÊôÓÚĿ¼¹Ü¿Ø¹æÄ£¡£Ä¿Â¼½öÊÊÓÃÓڵط½¶¼»áÈËÃñÕþ¸®ÒÀ·¨»®¶¨µÄ¸ßÎÛȾȼÁϽûÈ¼ÇøµÄÖÎÀí£¬²»×÷Ϊ½ûÈ¼ÇøÍâȼÁϵĽûȼÖÎÀí»òÆäËûÖÎÀíÒÀ¾Ý¡£
Ŀ¼Ã÷È·»®¶¨£¬Æ¾¾Ý¿ØÖÆÑϸñˮƽ£¬½«½ûÈ¼ÇøÄÚ½ûֹȼÓõÄȼÁÏ×éºÏ·ÖΪIÀà(Ò»°ã)¡¢¢òÀà(½ÏÑÏ)ºÍ¢óÀà(Ñϸñ)¡£¹ØÓÚʯÓͽ¹¡¢ÓÍÒ³ÑÒ¡¢ÔÓÍ¡¢ÖØÓÍ¡¢ÔüÓÍ¡¢Ãº½¹ÓÍ£¬ÓÉÓÚÆäÖ±½ÓȼÉÕºó¶Ô¶¼»á´óÆøÇé¿öÎÛȾ±È½ÏÑÏÖØ£¬Ä¿Â¼ÖеĢñÀà¡¢¢òÀàºÍ¢óÀà¾ù½«ÆäÄÉÈë¹Ü¿Ø¹æÄ£¡£¹ØÓÚÉúÎïÖʳÉÐÍȼÁÏ£¬½öÔÚµÚ¢óÀà×îÑϸñµÄ¹Ü¿ØÒªÇóÏ£¬¶ÔÆäȼÓ÷½·¨½øÐÐÁ˹淶£¬¼´ÒªÇó±ØÐëÔÚÅäÖôüʽ³ý³¾Æ÷µÈ¸ßЧ³ý³¾ÉèÊ©µÄÉúÎïÖʳÉÐÍȼÁÏרÓùøÂ¯ÖÐȼÉÕ¡£»»¾ä»°Ëµ£¬×ÝÈ»ÔÚ×îÑϵĵڢóÀà¹Ü¿ØÌõ¼þÏ£¬Ö»ÒªÊÇÅäÖÃÁËרÓùøÂ¯ºÍ´üʽµÈ¸ßЧ³ý³¾ÉèÊ©Ìõ¼þÏ£¬ÇÒÂú×ã½ûÈ¼Çø»·±£ÅÅ·ÅÒªÇó£¬ÔÚ¶¼»á½ûÈ¼ÇøÊÇ¿ÉÒÔȼÓÃÉúÎïÖʳÉÐÍȼÁϵġ£
Ŀ¼»¹ÒªÇ󣬶¼»áÈËÃñÕþ¸®Æ¾¾Ý´óÆøÇé¿öÖÊÁ¿¸ÄÉÆÒªÇó¡¢ÄÜÔ´Ïû·Ñ½á¹¹¡¢¾¼ÃÃÉÊÜÄÜÁ¦£¬±¾×ÅʵÊÂÇóÊǵÄÔÔòÔÚ¶¼»áÇøÓòÄÚ»®¶¨½ûÈ¼ÇøÊ±£¬ÒòµØÖÆÒËÑ¡ÔñÆäÖÐÒ»À࣬×öµ½Á¿Á¦¶øÐУ¬ÎȲ½Íƽø¡£¶¼»áÈËÃñÕþ¸®ÔÚ½ûÈ¼ÇøÖÎÀíÖУ¬Òª³ä·Ö·¢»ÓĿ¼µÄ×÷Ó㬴Ӹïж¼»áÄÜÔ´½á¹¹ÈëÊÖ£¬´óÁ¦ÍƹãÇå½àÄÜÔ´µÄÉú²úºÍʹÓᣲ¢ÇÒÔÚÌõ¼þÔÊÐíµÄÇé¿öÏ£¬Öð²½À©´ó½ûÈ¼ÇøµÄÃæ»ý¡£
Òò´Ë£¬´ÓĿ¼»®¶¨À´¿´£¬¹ØÓÚÉúÎïÖʳÉÐÍȼÁÏ£¬¾ø¶Ô²»ÊÇÒª½ûÖ¹»òÏÞÖÆÊ¹Óá£Ïà·´£¬Ôڹ淶µÄȼÓ÷½·¨Ï£¬¹ú¼Ò²ãÃæÊÇÃãÀøºÍÉú³¤ÉúÎïÖÊÄܵ쬴ӹú¼ÒÄÜÔ´¾Ö¡¶ÉúÎïÖÊÄÜÉú³¤“Ê®ÈýÎ唼ƻ®¡·ÖоͿɷ¢Ã÷Éú³¤ÉúÎïÖÊÄܵÄÖØÒªÐÔºÍÐëÒªÐÔ¡£
ÉúÎïÖʹøÂ¯¹©ÈÈÏîÄ¿Ðè×öÄÄÀà»·ÆÀ?
ΪÁËʵʩ½¨ÉèÏîÄ¿Çé¿öÓ°ÏìÆÀ¼Û·ÖÀàÖÎÀí£¬Æ¾¾Ý¡¶ÖлªÈËÃñ¹²ºÍ¹úÇé¿öÓ°ÏìÆÀ¼Û·¨¡·µÄÓйػ®¶¨£¬Éú̬Çé¿ö²¿Öƶ¨ÁË¡¶½¨ÉèÏîÄ¿Çé¿öÓ°ÏìÆÀ¼Û·ÖÀàÖÎÀíÃû¼¡·(2021Äê°æ)(Éú̬Çé¿ö²¿ÁîµÚ16ºÅ£¬¼ò³Æ“ÖÎÀíÃû¼”)¡£ÆäÖÐÒªÇ󣬽¨É赥λӦµ±Æ¾¾Ý±¾Ãû¼»®¶¨£¬»®·Ö×éÖ¯ÌåÀý½¨ÉèÏîÄ¿Çé¿öÓ°Ï챨¸æÊé¡¢Çé¿öÓ°Ï챨¸æ±í»òÕßÌÇé¿öÓ°Ïì¹ÒºÅ±í¡£
ÖÎÀíÃû¼µÚ91ÏîÃ÷È·»®¶¨£¬Ê¹ÓÃÆäËû¸ßÎÛȾȼÁÏ(¸ßÎÛȾȼÁÏÖ¸¹ú»·¹æ´óÆø¡²2017¡³2ºÅ¡¶¸ßÎÛȾȼÁÏĿ¼¡·Öл®¶¨µÄȼÁÏ)µÄÈÈÁ¦Éú²úºÍ¹©Ó¦¹¤³ÌÓ¦ÌåÀý»·ÆÀ±¨¸æ±í£¬Ã÷È·ÁËȼÓÃÉúÎïÖʳÉÐÍȼÁϵÄÈÈÁ¦Éú²úÏîÄ¿½¨ÉèʱÐèÒª×ö»·ÆÀ±¨¸æ±í¡£

»·ÆÀÀà±ðºÍÏîÄ¿Àà±ðͼ
´Ë´ÎÉú̬Çé¿ö²¿¸øºÚÁú½Éú̬Çé¿öÌüµÄ¸´º¯ÖУ¬¿¼Âǵ½ÉúÎïÖʷdzÉÐÍȼÁÏ(Å©ÁÖÊ£ÓàÎҲ¾ÍÊÇÐÐҵͨ³£Ëù½²µÄ“ÉúÎïÖÊÉ¢ÁÏ”)µÄÎÛȾˮƽһ°ã¸ßÓÚ³ÉÐÍȼÁÏ£¬Ó¦Í¬ÑùÔöÇ¿Çé¿ö×¼ÈëÖÎÀí¡£ËùÒÔ£¬¸´º¯ÖнøÒ»²½Ã÷È·£¬¹ØÓÚÉúÎïÖʷdzÉÐÍȼÁÏÈÈÁ¦Éú²úÏîÄ¿½¨Éèʱ£¬Ò²Ó¦ÌåÀý»·ÆÀ±¨¸æ±í¡£
Ïà¹Ø×ÊѶ
- ÉúÎïÖÊ¿ÅÁ£¹øÂ¯£º½ÚÄÜ»·±£ÐÂÇ÷ÊÆ
- Ö£ÖݹøÂ¯³§£º2*75t/hÉúÎïÖÊÁ÷»¯´²·¢µç¹øÂ¯ÔËÐÐÁ¼ºÃ
- Ö£¹øÀûÆ÷³öÇÊ£¡Ôö½øÉúÎïÖÊÄÜÇå½àȼÉÕÓë¶àÔªÀûÓÃ
- ÉúÎïÖÊÇå½àȡů´óÓпÉΪ¡ª¡ªÖ£¹øÉúÎïÖʹøÂ¯ÖúÁ¦±±·½¹©ÈÈ
- ÉúÎïÖʹøÂ¯È¼ÁÏÏûºÄÁ¿ÅÌËã_ÉúÎïÖÊ¿ÅÁ£¹øÂ¯Ã¿Ð¡Ê±ÏûºÄ¼¸¶àȼÁÏ
- È«¹ú×î´óµ¥ÌåÉúÎïÖÊ RNG ÈȵçÁª²úÏîĿͶ²ú-ÄÌÅ£·à±ãºÍ½Õ¸Ñ×÷ΪÔÁÏ
- 2022ÄêÖйú¼°¸÷µØÇøÉúÎïÖʹøÂ¯ÐÐÒµÏà¹ØÕþ²ß»ã×Ü
- 6¶ÖÉúÎïÖʹøÂ¯±¾Ì帨»úÐͺŹæ¸ñ±í
- Ö£ÖݹøÂ¯³§75T/H¸ßθßѹѻ·Áò»¯´²¹øÂ¯
- KT°åÉú²ú45¶ÖÉúÎïÖÊÕôÆû¹øÂ¯±¨¼ÛÔËÐÐÓöÈ







