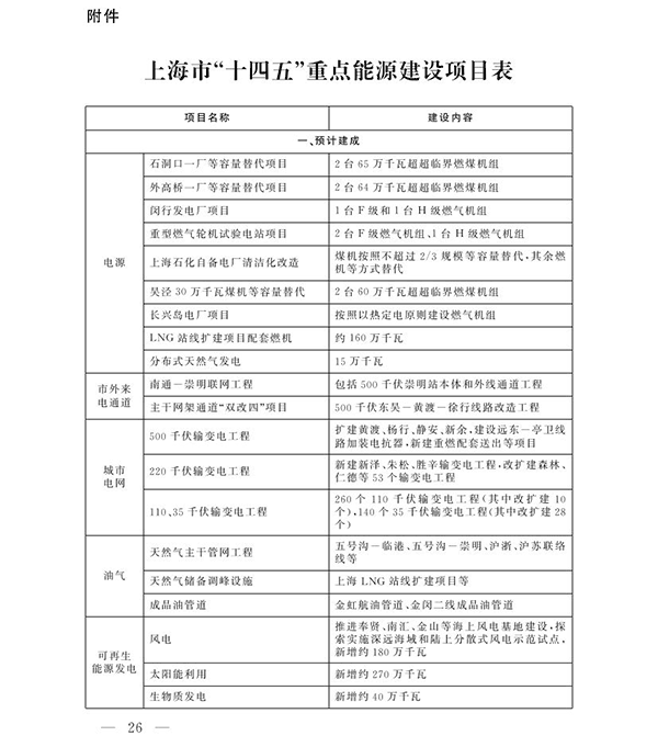
上海市“十四五”重点能源建设项目表
2022-06-09
日期,上海市政府日前宣布《上海市能源生长“十四五”计划》,随文宣布了《上海市“十四五”重点能源建设项目表》,火电项目整理如下:
相关阅读:一图读懂《上海市能源生长“十四五”计划》
一、计划建成
1、石洞口一厂等容量替代项目(2台65万千瓦超超临界燃煤机组)
2、外高桥一厂等容量替代项目(2台64万千瓦超超临界燃煤机组)
3、闵行发电厂项目(1台 F级和1台 H 级燃气机组)
4、重型燃气轮机试验电站项目(2台 F级燃气机组、1台 H 级燃气机组)
5、上海石化自备电厂清洁化革新(煤机凭据不凌驾2/3规模等容量替代,其余燃 机等方法替代)
6、吴泾30万千瓦煤机等容量替代(2台60万千瓦超超临界燃煤机组)
7、长兴岛电厂项目(凭据以热定电原则建设燃气机组)
8、LNG 站线扩建项目配套燃机(约160万千瓦)
9、漫衍式天然气发电(15万千瓦)


